福州创投分享组

地方资产管理公司股东研究

只看楼主 收藏 回复
  • - -
楼主


     2012年2月2日,财政部、银监会联合下发《金融企业不良资产批量转让管理办法》,不良资产批量转让大幕正式拉开。2013年11月28日银监会发布《关于地方资产管理公司开展金融企业不良资产批量收购处置业务资质认可条件等有关问题的通知》(下称《通知》),允许各省设立或授权一家地方资产管理公司(下称地方AMC),参与本省范围内金融企业不良资产批量收购和处置业务。特别是2016年10月21日,银监会下发的《关于适当调整地方资产管理公司有关政策的函》,调整了地方AMC相关政策,对地方AMC管制进行两大松绑,其中之一是允许各省增设一家地方AMC。于是,各地方AMC如雨后春笋般纷纷成立。

伴随着不良资产处置业务的发展,越来越多的投资者将目光投向这里。各地方AMC股权结构如何,股东背景情况如何,体现出哪些特点,在本篇文章中,我们将一探究竟。为保证信息统一,所有信息均从国家企业信用信息系统中梳理,数据时间截止到2017年10月末。所以,如不能在该系统中查询到的企业不在本文梳理范围内。

一、概况

根据小编整理统计,自2013年11月银监会发布通知后,截至2017年10月末,全国已成立地方AMC共46家,分布全国29家省市区。加上2005年成立的北京市国通资产管理公司,除港澳台地区外,目前仅有海南省没有地方AMC。2013年11月后成立的地方AMC如下表所示:

单位:亿元


 

(一)从注册资本上看

从表中可以看出,各地方AMC注册资本从5亿元到102亿元不等,可通过下图看出注册资本分布比例情况:

单位:亿元



从中可以看出,注册资本为10亿元的地方AMC管理公司共有21家,注册资本金额占比为45.65%;注册资本为20亿元的地方AMC资产管理公司有4家,注册资本金额占比为8.70%,注册资本为30亿元的地方AMC管理公司一共有7家,注册资本金额占比为15.22%。满足省级地方AMC的最低注册资本要求,是各地方AMC的多数选择。

(二)从成立时间上看

单位:亿元

   


从成立时间上看,从2014至2017年,地方AMC的成立在数量上呈上升趋势。2014年成立的地方AMC共有2家,数量占比为4.35%;2015年成立的地方AMC共有12家,数量占比为26.09%;2016年成立的地方AMC共有12家,数量占比为26.09%;2017年成立的地方AMC共有20家,数量占比为43.48%。这种上升趋势一方面是不良资产处置行业的发展,各地不良压力上升的结果,另一方面也是银监会放开第二家地方AMC的结果。

(三)拥有两家或以上地方AMC的省份

共有19个省份有两家或以上的地方AMC,包括此表中未体现出来的广西金控资产管理有限公司,江苏资产管理有限公司,辽宁国有资产经营有限公司,上海国有资产经营有限公司和天津津融投资服务集团有限公司。从分布上看,沿海省份都有两家或以上的地方AMC,可以反映出地方AMC与经济发展水平的关联度。

(四)地市级地方AMC

根据银监会《通知》规定,省级地方AMC注册资本不得少于10亿元。那么,注册资本为5亿元的河北的冀资唐山资产管理有限公司和陕西的榆林金融资产管理有限公司应当只能在所在地级市开展业务。加上公开新闻和注册信息中体现的,宁波金融资产管理股份有限公司也只可在宁波市开展业务。

二、地方AMC控股情况

    整体上,地方AMC大多由当地政府实际控股,,发改委,财政厅等机构自己出资或控股的金控或城建公司等代表政府履行出资人责任,但是也存在有例外情况。现按照地方政府实际控股,四大AMC控股,其他企业控股以及控股情况不明四种情况对其进行归纳分析:

    (一)地方政府实际控股

在46家地方AMC中,可确认为地方政府实际控股有28家,分布于21家省市区,具体情况如下:

 

    从出资形式来看,地方政府有的通过实际控制的金控平台出资,有的通过实际控制的其他国企出资,,最为特别的则是山东省金融资产管理股份有限公司的股东之一为山东省社会保障基金理事会,这是46家地方AMC中,唯一一个社保基金参股的地方AMC。

    (二)四大AMC控股

46家地方AMC中,可以完全确定的,只有1家为四大AMC控股:

 

同时,华融昆仑青海资产管理股份有限公司是青海省第一家省级AMC,而第一家省级AMC被地方政府控股之外的公司只有西藏,山西和青海三个省份。如果算上可能为华融资产控股的华融晋商资产管理股份有限公司的话,最多有2家为四大AMC控股,均为所在省份第一家AMC,且均为华融资产。华融资产在国内四大AMC中的领先地位可见一斑。

    (三)其他企业控股

其他控股的情况比较复杂,可大致分为民营企业控股和国有控股企业控股两种情况。

1、民营企业控股

46家地方AMC中,确定为民营企业控股(该民营企业及关联企业持股超过50%)的共有2家,分别是:

 

    2、国有控股企业控股

    确定为国有控股企业控股的共有一家,同时也是一家地市级地方AMC的光大金瓯资产管理有限公司,但该公司可以参与全省的不良资产处置业务。

    (四)控股情况不明

由于信息公开的原因或本身股权结构的原因,部分地方AMC的控股情况不明确,这些企业共有14家,分别是:

 

三、地方AMC参股情况

不良资产处置行业在国内尚属蓝海,地方AMC的松绑给了大批原来与不良资产处置行业甚至金融行业完全不沾边的企业一个契机,也给了原有场内玩家一个扩大版图的机遇。抛开作为地方政府出资人角色的地方国企,还有这些企业参股到地方AMC:

(一)四大AMC参股情况

作为不良资产处置行业的巨头和主要玩家,四大AMC同样热衷于参股地方AMC:这既是扩大业务版图的需要,也是与地方政府建立良好关系的一种高效途径。在46家地方AMC中,四大AMC参股了其中11家,分别是:

 

参股数量上,东方资产参股4家,信达资产参股3家,长城资产和华融资产均参股2家。风格上,东方资产参股数量最多,风格最激进;华融资产参股地方AMC均以有限合伙企业的形式进入,出资形式与众不同。

    (二)上市公司参股情况

除四大AMC外,一些A股和H股上市公司也参股至地方AMC,他们有的是地方政府的控股企业,有的是大型金融企业,也有部分民营上市公司,来源多样:

 

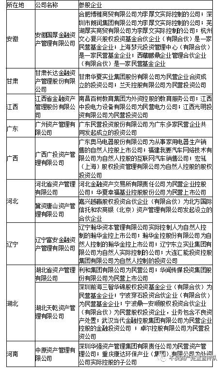
(三)民营企业参股情况

民营企业同样是投资地方AMC的一支生力军,这些民营企业既有原先即从事基金或股权投资的企业,也有一些原本与金融毫不相干的企业;既有在本省份耕耘多年的“地头蛇”,也有新到的外来户。它们的参股情况同样精彩纷呈:

 

四、结语

2017年8月9日,服装生产商雅戈尔发布公告称,将参与发起设立河北金融资产管理股份有限公司;2017年10月19日,白酒厂商茅台集团的茅台集团资产管理有限公司获遵义市政府批准组建。相信后续还会有更多的行外企业加入到入股地方AMC中。

但是我们也要看到:长城资产正处于上市关键期,今年以来已经投入了一千多亿元在市场上拿包;华融资产一如既往保持着业内领先地位,近三年累计投入超过一万亿元拿包;2017年8月,建行旗下的全国首家市场化债转股专业化实施机构—建信金融资产投资有限公司正式在北京开业;2017年11月,中行旗下的中银金融资产投资有限公司已或银监会批准。

    所以正如财新周刊的报道《地方“坏账银行”困局》中提到的一样,在银行纷纷成立债转股子公司,四大AMC强势回归主业的大背景下,各家地方AMC能分到多少蛋糕可能不是首要目标,“先活下来”或许才是地方AMC的第一要务。

 

 



举报 | 1楼 回复

友情链接